客服中心电话:4001066887    

服务监督电话:0351-5665501     周一至周五 09:00-17:30

公司公告
   
公司声明
   
0351-5665501

慧研智投科技有限公司声明

近期,我公司发现某些不法个人冒充公司营销人员向投资者收取高额的费用,甚至以保证投资收益回报等方式吸引投资者从事证券投资或其他金融相关业务,以骗取服务费或投资理财款,严重侵害了投资者及我公司的合法利益,对我公司声誉造成恶劣影响。

对此公司郑重声明:

1、我公司从事的业务范围仅限于证券投资咨询服务,未开展期货、外汇、原油、贵金属等投资业务。如投资者收到假借我公司名义推广上述业务的电话、微信等,请投资者保持警惕、谨防上当受骗。

2、我公司对外统一使用公司财户收取服务费用,且严禁营销人员以私人账户收款,如有疑问可拨打总部电话0351-5665501、 4001066887进行核实。

3、郑重警告正在冒用我公司名义进行销售及其他活动的任何个人或组织,立即停止此类非法行为。对于损害我公司合法权益的行为,我公司保留追究诉诸法律的权利。

4、任何冒用我公司名义引起的一切行为后果与我公司无关,敬请区分。

请各位投资者提高警惕,谨防上当受骗,切实维护好自身权益。

特此声明!

慧研智投科技有限公司

2024-11-22

关于变更我司服务监督受理电话的公告

因经营需要,我司服务监督电话自2018年12月24日起进行变更,统一使用 0351-5665501,我司将竭诚为您服务。

特此公告!

慧研智投科技有限公司

2018-12-24

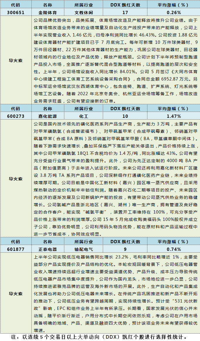
慧研智投 慧研智投资讯 资讯动态 上市公司大单持续流入揭秘
上市公司大单持续流入揭秘
2018-09-25 22:26
作者: 博览资讯
来源: 博览资讯

1.jpg

以上内容为转载内容,用于投资者教育非商业用途,图片或文字与本公司立场无关,如认为涉及内容侵权,请联系本公司进行删除。相关内容不对各位读者构成任何投资建议,据此操作,风险自担。股市有风险,投资需谨慎。

热门头条
或再冲2800后震荡整理 跌破2700前调整均属健康 大波段机会仍待节后 机构评级:一周最具上涨潜力20股 迎世界VR产业大会 周三情报精选 欧比特:正研制基于人工智能技术的AI芯片

X

制度名称 慧研智投科技有限公司投资者适当性管理办法
文号 慧研合规〔2024〕01号
发布日期 2024年5月16日
修订历史
修订时间 文号 效力状态
2018年2月 / 已修订
2019年12月 民众合规〔2019〕07号 已修订
2021年11月 民众合规〔2021〕07号 已修订
2022年11月 民众合规〔2022〕11号 已修订
2023年8月 慧研合规〔2023〕04号 已修订
2024年5月 慧研合规〔2024〕01号 现行有效
慧研智投科技有限公司
慧研合规〔2024〕01号
慧研智投科技有限公司

投资者适当性管理办法

第一章 总则

第一条 为建立和健全慧研智投科技有限公(以下简称"公司")投资者适当性管理的工作机制,有效指导适当性管理工作的具体开展,规范适当性管理的流程,根据《证券期货投资者适当性管理办法》《证券经营机构投资者适当性管理实施指引(试行)》等规章、规范性文件和业务规则,制定本办法。

第二条 投资者适当性管理是指公司向投资者销售证券期货产品或者提供证券期货服务的过程中,应勤勉尽责,审慎履职,全面了解投资者情况,深入调查分析金融产品或服务信息,科学有效评估,充分揭示风险,基于投资者的不同风险承受能力以及产品或服务的不同风险等级等因素,提出明确适当性匹配意见,将适当的金融产品或服务销售或者提供给适合的投资者,并对违反本办法的行为进行监管。

第二章 管理体系

第三条 为确保本办法得到有效执行,公司合规风控中心、运营管理中心各部门、各分支机构应当明确职责、相互协同、相互制约,共同做好适当性管理工作。

第四条 合规风控中心为公司指定适当性管理统筹部门,负责制定公司投资者适当性管理制度规范与工作指引,履行适当性管理内部控制监督职责。

第五条 相关部门或分支机构应当对在服务期的投资者进行定期或不定期回访,及时有效规避风险。

第六条 运营管理中心市场部应当了解所销售产品或者所提供服务的信息,根据风险特征和程度,对销售的产品或者提供的服务划分风险等级。

第七条 运营管理中心IT部负责完善CRM系统、签约平台等信息系统,满足客户适当性管理信息录入、评估、存档、比对等方面的技术需求。

第八条 各分支机构作为金融产品销售或服务的主体,负责所辖投资者适当性管理工作的具体实施。

第三章 了解投资者

第一节 投资者信息采集

第九条 公司向投资者销售产品或提供服务时,应当了解投资者以下信息:

(一)自然人的姓名、住址、职业、年龄、联系方式,法人或者其他组织的名称、注册地址、办公地址、性质、资质及经营范围等基本信息;

(二)收入来源和数额、资产、债务等财务状况;

(三)投资相关的学习、工作经历及投资经验;

(四)投资期限、品种、期望收益等投资目标;

(五)风险偏好及可承受的损失;

(六)诚信记录;

(七)实际控制投资者的自然人和交易的实际受益人;

(八)法律法规、自律规则规定的投资者准入要求相关信息;

(九)其他必要信息。

第二节 区分专业投资者与普通投资者

第十条 投资者分为专业投资者与普通投资者。普通投资者在信息告知、风险警示、适当性匹配等方面享有特别保护。

第十一条 符合下列条件之一的是专业投资者:

(一)经有关金融监管部门批准设立的金融机构,包括证券公司、期货公司、基金管理公司及其子公司、商业银行、保险公司、信托公司、财务公司等;经行业协会备案或者登记的证券公司子公司、期货公司子公司、私募基金管理人。

(二)上述机构面向投资者发行的理财产品,包括但不限于证券公司资产管理产品、基金管理公司及其子公司产品、期货公司资产管理产品、银行理财产品、保险产品、信托产品、经行业协会备案的私募基金。

(三)社会保障基金、企业年金等养老基金,慈善基金等社会公益基金,合格境外机构投资者(QFII)、人民币合格境外机构投资者(RQFII)。

(四)同时符合下列条件的法人或者其他组织:

1.最近1年末净资产不低于2000万元;

2.最近1年末金融资产不低于1000万元;

3.具有2年以上证券、基金、期货、黄金、外汇等投资经历。

(五)同时符合下列条件的自然人:

1.金融资产不低于500万元,或者最近3年个人年均收入不低于50万元;

2.具有2年以上证券、基金、期货、黄金、外汇等投资经历,或者具有2年以上金融产品设计、投资、风险管理及相关工作经历,或者属于本条第(一)项规定的专业投资者的高级管理人员、获得职业资格认证的从事金融相关业务的注册会计师和律师。

前款所称金融资产,是指银行存款、股票、债券、基金份额、资产管理计划、银行理财产品、信托计划、保险产品、期货及其他衍生产品等。

第十二条 公司要求符合本办法第十一条第(一)(二)(三)项条件的投资者提供营业执照、经营证券、基金、期货业务的许可证、经营其他金融业务的许可证、基金会法人登记证明、QFII、RQFII、私募基金管理人登记材料等身份证明材料,理财产品还需提供产品成立或备案文件等证明材料。符合前述条件的投资者经核验属实的,公司可将其直接认定为专业投资者,并将认定结果书面告知投资者。

第十三条 公司要求符合本办法第十一条第(四)、(五)项条件的投资者提供下列材料:

(一)法人或其他组织投资者提供的最近一年经审计的财务报表、金融资产证明文件、两年以上投资经历的证明材料等;

(二)自然人投资者提供的本人金融资产证明文件或近3年收入证明,投资经历或工作证明、职业资格证书等。

符合前述条件的投资者经核验属实的,公司可将其直接认定为专业投资者,并将认定结果书面告知投资者。

第十四条 专业投资者以外的投资者为普通投资者。普通投资者和专业投资者在一定条件下可以互相转化。

符合本办法第十一条第(四)、(五)项规定的专业投资者,可以书面告知公司申请转化为普通投资者(见附件四《专业投资者转化为普通投资者申请书》),公司应当及时将其变更为普通投资者,按照公司相关规定对投资者风险承受能力进行综合评估,确定其风险承受能力等级,履行相应的适当性义务。

符合下列条件之一的普通投资者可以申请转化成为专业投资者,但公司有权自主决定是否同意其转化:

(一)最近1年末净资产不低于1000万元,最近1年末金融资产不低于500万元,且具有1年以上证券、基金、期货、黄金、外汇等投资经历的除专业投资者外的法人或其他组织;

(二)金融资产不低于300万元或者最近3年个人年均收入不低于30万元,且具有1年以上证券、基金、期货、黄金、外汇等投资经历或者1年以上金融产品设计、投资、风险管理及相关工作经历的自然人投资者。

第十五条 普通投资者申请成为专业投资者应当以书面形式向公司提出申请并确认自主承担可能产生的风险和后果,提供相关证明材料如下:

(一)专业投资者申请书,确认自主承担产生的风险和后果(见附件二《专业投资者申请书》);

(二)法人或其他组织投资者提供的最近一年财务报表、金融资产证明文件、一年以上投资经历等证明材料;

(三)自然人投资者提供的金融资产证明文件或者近三年收入证明或一年以上投资经历或工作经历等证明材料。

公司完成申请材料核验后还应当通过追加了解信息、投资知识测试或者模拟交易等方式对投资者进行审慎评估。符合普通投资者转为专业投资者的,应当说明对不同类别投资者履行适当性义务的差别,警示可能承担的投资风险并告知申请的审查结果及其理由;不符合转化为专业投资者的,也应当书面告知其审查结果和理由(见附件三《专业投资者告知及确认书》)。

现场受理普通投资者转化为专业投资者的,对审查结果告知及警示过程应全过程录音或录像;通过互联网等非现场方式受理普通投资者转化为专业投资者的,对审查结果告知及警示过程应以符合法律、行政法规要求的电子方式进行确认。

第三节 评估投资者风险等级

第十六条 公司应当根据投资者提供的信息以及投资者填写的《投资者风险承受能力问卷》(见附件五《投资者风险承受能力问卷》)等方法对其风险承受能力进行综合评估,确定普通投资者的风险承受能力。

第十七条 《投资者风险承受能力问卷》应当由投资者本人或合法授权人进行填写或确认。分支机构工作人员不得以明示、暗示等方式诱导、误导、欺骗投资者,影响填写结果。

第十八条 普通投资者按其风险承受能力等级由低至高划分为五类,分别为:C1保守型(含风险承受最低类别的投资者)、C2谨慎型、C3稳健型、C4积极型和C5激进型。

第十九条 普通投资者中风险承受能力等级经评估为C1保守型与C2谨慎型的投资者与我司产品和服务的风险等级不匹配。

第二十条 公司在与投资者签订《投资顾问服务协议》前必须进行风险承受能力评估,投资者可通过电子问卷的形式进行风险承受能力的评估。

投资者的风险承受能力评估结果(见附件六《适当性评估及投资者确认书》)将以电子方式记载、留存。投资者采用互联网参与风险承受能力测评,首次(重新)评估结果通过系统对话框方式提示投资者确认知晓。

第二十一条 重新评估调整投资者风险承受能力等级的,应当告知投资者具体情况、调整后的风险承受能力、产品或服务风险评级和适当性匹配意见交由投资者确认。

第四章 产品及服务风险等级及匹配意见

第二十二条 公司划分产品或者服务风险等级时,应当综合考虑以下因素:

(一)流动性;

(二)到期时限;

(三)杠杆情况;

(四)结构复杂性;

(五)投资单位产品或者相关服务的最低金额;

(六)投资方向和投资范围;

(七)募集方式;

(八)发行人等相关主体的信用状况;

(九)同类产品或者服务过往业绩;

(十)其他因素。

涉及投资组合的产品或者服务,应当按照产品或者服务整体风险等级进行评估。

第二十三条 产品或服务存在下列因素的,应当审慎评估其风险等级:

(一)存在本金损失的可能性,因杠杆交易等因素容易导致本金大部分或者全部损失的产品或者服务;

(二)产品或者服务的流动变现能力,因无公开交易市场、参与投资者少等因素导致难以在短期内以合理价格顺利变现的产品或者服务;

(三)产品或者服务的可理解性,因结构复杂、不易估值等因素导致普通人难以理解其条款和特征的产品或者服务;

(四)产品或者服务的募集方式,涉及面广、影响力大的公募产品或者相关服务;

(五)产品或者服务的跨境因素,存在市场差异、适用境外法律等情形的跨境发行或者交易的产品或者服务;

(六)自律组织认定的高风险产品或者服务;

(七)其他有可能构成投资风险的因素。

第二十四条 公司应当根据本办法第二十二、二十三条规定的因素,通过科学、合理的方法对产品或者服务进行综合评估,确定其风险等级。

第二十五条 公司将金融产品或者服务风险等级分为以下五个等级:R1低风险型、R2中低风险型、R3中风险型、R4中高风险型、R5高风险型。对应标准如下:

(一)C1级投资者匹配R1级的产品或服务;

(二)C2级投资者匹配R2、R1级的产品或服务;

(三)C3级投资者匹配R3、R2、R1级的产品或服务;

(四)C4级投资者匹配R4、R3、R2、R1级的产品或服务;

(五)C5级投资者匹配R5、R4、R3、R2、R1级的产品或服务。

产品或服务风险等级见附件七《产品或服务风险等级名录》。公司就股票类产品提供投资咨询服务的风险等级为R3中风险型。

第二十六条 专业投资者可以购买或接受所有风险等级的产品或者服务,法律、行政法规、中国证监会规定及市场、产品或服务对投资者准入有要求的,从其规定和要求。

第二十七条 未满18周岁及超过75周岁的普通投资者无法购买及享受我司产品和服务。

第五章 适当性管理

第二十八条 公司销售金融产品、提供服务,应当向投资者充分披露产品或者服务信息以及有助于投资者作出投资分析判断的其他信息。披露的信息不得含有虚假、误导性陈述或存在重大遗漏,不得欺诈投资者。对投资者进行告知、警示,内容应当真实、准确、完整,不存在虚假记载、误导性陈述或者重大遗漏,语言应当通俗易懂;告知、警示应当采用书面形式送达投资者,并由其确认已充分理解和接受。

第二十九条 公司销售金融产品、提供服务,应当向投资者充分揭示产品或者服务的信用风险、市场风险、流动性风险等可能影响投资者权益的主要风险以及具体产品或者服务的特别风险,并由投资者签署确认。

第三十条 公司向普通投资者销售金融产品、提供服务前,应当告知下列信息(见附件一《投资顾问业务风险揭示书》):

(一)可能直接导致本金亏损的事项;

(二)可能直接导致超过原始本金损失的事项;

(三)因经营机构的业务或者财产状况变化,可能导致本金或者原始本金亏损的事项;

(四)因经营机构的业务或者财产状况变化,影响投资者判断的重要事由;

(五)限制销售对象、权利行使期限或者可解除合同期限等全部限制内容;

(六)本办法第二十五条规定的适当性匹配意见。

第三十一条 公司在开展市场推广活动时,应当以清晰、醒目的方式提示金融产品或服务的风险,明确产品或服务适合的对象。

第三十二条 公司根据投资者的风险承受能力等级、金融产品或服务的投资期限、投资品种及风险等级,向投资者销售适当的金融产品或提供适当的金融服务,并将适当性评估结果提交投资者确认。

第三十三条 公司应当明确告知投资者,对投资者提出的适当性匹配意见不代表其对产品或服务的风险和收益作出实质性判断或保证。投资者在参考证券经营机构适当性匹配意见的基础上,根据自身能力审慎独立决策,独立承担投资风险。

第三十四条 禁止分支机构进行下列销售产品或者提供服务的活动:

(一)向不符合准入要求的投资者销售产品或者提供服务;

(二)向投资者就不确定事项提供确定性的判断,或者告知投资者有可能使其误认为具有确定性的意见;

(三)向普通投资者主动推介风险等级高于其风险承受能力的产品或者服务;

(四)向普通投资者主动推介不符合其投资目标的产品或者服务;

(五)向风险承受能力最低类别的投资者销售或提供风险等级高于其风险承受能力的产品或者服务;

(六)其他违背适当性要求,损害投资者合法权益的行为。

第三十五条 经评估风险承受能力等级为C1与C2的普通投资者,我司向其释明风险等级不匹配后仍主动要求购买我司产品与服务的,我司应当就产品或者服务风险高于其承受能力进行特别的书面风险警示(见附件八《产品或服务不适当警示确认书》)。经警示确认后投资者仍坚持购买的,投资者本人需进行双录(见附件九《产品或服务不适当警示双录问卷》)。

第三十六条 投资者风险承受能力等级与产品或服务风险等级相匹配的,公司应当与投资者签署适当性评估及投资者确认书;不匹配但仍坚持购买的,应当与投资者签署适当性评估及投资者确认书及产品或服务不适当警示确认书。

第三十七条 在向普通投资者提供以下类型服务时,应当以符合法律、行政法规要求的电子方式留痕:

(一)普通投资者申请转化为专业投资者,告知其对不同投资者履行适当性义务的差别,警示可能承担的投资风险;

(二)普通投资者购买高风险产品或服务,应告知其特别的风险事项;

(三)向普通投资者销售产品或提供服务前,告知可能直接导致本金亏损的事项、可能直接导致超过原始本金损失的事项、因公司的业务或者财产变化可能导致本金或者原始本金亏损的事项、因公司的业务或者财产状况变化影响投资者判断的重要事由、限制销售对象,权利行使期限或者可解除合同期限等全部限制内容、适当性匹配意见;

(四)投资者产品或者服务信息发生变化,告知其具体情况、调整后的风险承受能力、服务风险评级和适当性匹配意见。

第三十八条 公司应当告知投资者,其根据本办法第九条规定所提供的信息发生重要变化、可能影响分类的,应及时告知公司。公司应当建立投资者评估数据库并及时更新,充分使用已了解信息和已有评估结果,避免重复采集,提高评估效率。

公司应当根据投资者和产品或者服务的信息变化情况,主动调整投资者分类、产品或者服务分级以及适当性匹配意见,并告知投资者上述情况。

投资者购买产品或者接受服务,按规定需要提供信息的,所提供的信息应当真实、准确、完整。投资者不按照规定提供相关信息,提供信息不真实、不准确、不完整的,应当依法承担相应法律责任,公司应当告知其后果,并拒绝向其销售产品或者提供服务。

第三十九条 公司应当建立健全回访制度,对购买产品或接受服务的投资者,每年抽取不低于上一年度末购买产品或接受服务的投资者总数(含购买或者接受产品或服务的风险等级高于其风险承受能力的投资者)的10%进行回访。回访的内容包括但不限于:

(一)受访人是否为投资者本人;

(二)受访人是否按规定填写了《投资者风险承受能力问卷》等并按要求签署;

(三)受访人是否已知晓产品或服务的风险以及相关风险警示;

(四)受访人是否已知晓所购买产品或接受服务的业务规则;

(五)受访人是否已知晓自己的风险承受能力等级、购买产品或接受服务的风险等级以及适当性匹配意见;

(六)受访人是否知晓承担的费用以及可能产生的投资损失;

(七)公司及其工作人员是否存在本办法第三十四条规定的禁止行为。

第四十条 各分支机构通过多种形式建立健全投资者适当性管理的培训机制,提高其履行投资者适当性工作职责所需的知识和技能。培训内容应当包括相关法律法规及公司制度,产品信息,产品逻辑,确保各分支机构一线营销人员能够充分理解并正确执行公司投资者适当性管理相关制度内容。

第四十一条 各分支机构不得采取鼓励不适当销售或服务的考核激励措施,确保从业人员切实履行适当性义务。

第六章 监督与考核

第四十二条 公司合规风控中心应当对相关岗位工作人员履行投资者适当性工作职责的执业行为实施监督,对违反公司投资者适当性制度的人员进行问责。

第四十三条 公司应落实专人定期检查营销、服务人员在投资者信息完善、服务提供、业务推荐等过程中的适当性落实情况,制定并落实相应的奖惩制度。

第四十四条 从事投资者适当性管理工作的相关人员应自觉遵守监管部门、自律组织及公司关于适当性管理的各项规章、制度,相关人员的违纪、违规行为将根据有关规定进行处理。

第四十五条 各分支机构应妥善处理因投资者适当性引起的投资者投诉,保存投诉情况及处理记录,及时分析总结,改进和完善相关制度和机制。

第四十六条 公司每半年至少开展一次适当性自查,形成自查报告。发现违反本办法规定的问题,应当及时处理并主动报告住所地中国证监会派出机构。

第四十七条 适当性自查的内容包括但不限于适当性管理制度建设及落实、人员培训及考核、投资者投诉纠纷处理、发现问题及整改等情况。

第四十八条 公司适当性管理相关工作人员应当对履行投资者适当性工作职责过程中获取的投资者信息、投资者风险承受能力评级结果等信息和资料严格保密,防止该等信息和资料被泄露或被不当利用。对匹配方案、告知警示资料、录音录像资料、自查报告等的保存期限不少于20年。

第四十九条 公司应当妥善处理适当性相关的纠纷,与投资者协商解决争议,采取必要措施支持和配合投资者提出的调解。公司与普通投资者发生纠纷的,应当提供相关资料,证明公司已向投资者履行相应义务。

第七章 附则

第五十条 本办法所称书面形式包括纸质或者电子形式。

第五十一条 本办法由公司合规风控中心负责修订及解释。

第五十二条 本办法为公司投资者适当性管理制度的纲领性制度,其他业务部门可根据此制度和监管的具体业务规定进行具体业务的适当性制度制定。

第五十三条 本制度自颁布之日起实施。

慧研智投科技有限公司

投资者风险承受能力问卷

1、您的主要收入来源是:
A. 出租、出售房地产等非金融性资产收入 4
B. 生产经营所得 2
C. 工资、劳务报酬 1
D. 无固定收入 0
E. 利息、股息、转让证券等金融性资产收入 3
2、最近您家庭预计进行证券投资的资金占家庭现有总资产(不含自住、自用房产及汽车等固定资产)的比例是:
A. 30%-50% 3
B. 50%-70% 2
C. 10%-30% 4
D. 10%以下 5
E. 70%以上 1
3、您是否有尚未清偿的数额较大的债务,如有,其性质是:
A. 没有 4
B. 有,住房抵押贷款等长期定额债务 3
C. 有,亲朋之间借款 1
D. 有,信用卡欠款、消费信贷等短期信用债务 2
4、您可用于投资的资产数额(包括金融资产和不动产)为:
A. 1000万元人民币以上 4
B. 300万-1000万元(不含)人民币 3
C. 不超过50万元人民币 1
D. 50万-300万元(不含)人民币 2
5、以下描述中何种符合您的实际情况:
A. 已取得金融、经济或财会等与金融产品投资相关专业学士以上学位 1
B. 取得证券从业资格、期货从业资格、注册会计师证书(CPA)或注册金融分析师证书(CFA)中的一项及以上 1
C. 我不符合以上任何一项描述 0
D. 现在或此前曾从事金融、经济或财会等与金融产品投资相关的工作超过两年 1
6、您的投资经验可以被概括为:
A. 非常丰富:我是一位非常有经验的投资者,参与过期权、期货或创业板等高风险产品的交易 4
B. 丰富:我是一位有经验的投资者,参与过股票、基金等产品的交易,并倾向于自己做出投资决策 3
C. 一般:除银行活期账户和定期存款外,我购买过基金、保险等理财产品,但还需要进一步的指导 2
D. 有限:除银行活期账户和定期存款外,我基本没有其他投资经验 1
7、如果您曾经从事过金融产品投资,在交易较为活跃的月份,平均月交易额大概是多少:
A. 100万元以上 4
B. 10万元-30万元 2
C. 10万元以内 1
D. 从未投资过金融产品 0
E. 30万元-100万元 3
(请注意您提供的信息应当真实、准确、完整,应与前述选题逻辑相匹配。)
(如6题选择A/B/C,那么第7题就不能选择D)
8、您用于证券投资的大部分资金不会用作其它用途的时间段为:
A. 长期——5年以上 3
B. 中期——1到5年 2
C. 短期——0到1年 1
9、您打算重点投资于哪些种类的投资品种?(本题可多选)
A. 复杂或高风险金融产品 4
B. 股票、混合型基金、偏股型基金、股票型基金等权益类投资品种 2
C. 其他产品 4
D. 债券、货币市场基金、债券基金等固定收益类投资品种 1
E. 期货、期权、融资融券 3
(注:本题可多选,但评分以其中最高分值选项为准。)
10、当您进行投资时,您的期望收益是:
A. 产生较多的收益,可以承担较大的投资风险 2
B. 实现资产大幅增长,愿意承担很大的投资风险 3
C. 产生一定的收益,可以承担一定的投资风险 1
D. 尽可能保证本金安全,不在乎收益率比较低 0
11、您认为自己能承受的最大投资损失是多少?
A. 超过50% 3
B. 30%-50% 2
C. 10%-30% 1
D. 10%以内 0
12、您打算将自己的投资回报主要用于:
A. 改善生活 5
B. 本人养老或医疗 2
C. 履行扶养、抚养或赡养义务 3
D. 个体生产经营或证券投资以外的投资行为 4
E. 偿付债务 1
13、今后五年时间内,您的父母、配偶以及未成年子女等需负法定抚养、扶养和赡养义务的人数为:
A. 1-2人 3
B. 3-4人 2
C. 5人以上 1
提示:如您的信息发生重要变化、可能影响分类的,应及时告知我司工作人员,我司将为您重新进行风险承受能力评估。
分值核算逻辑:
序号 1 2 3 4 5 6 7 8 9 10 11 12 13
A 4 3 4 4 1 4 4 3 4 2 3 5 3
B 2 2 3 3 1 3 2 2 2 3 2 2 2
C 1 4 1 1 0 2 1 1 4 1 1 3 1
D 0 5 2 2 1 1 0 1 0 0 0 4
E 3 1 3 3 1
分值区间
分值区间 保守型 谨慎型 稳健型 积极型 激进型
得分下限 8 15 24 33 40
得分上限 14 23 32 39 47